临海新增1例无症状感染者,曾乘坐动车和出租车;国家卫健委:新增本土54+65
@AI主播:小华
台州临海市新增1例无症状感染者
6月14日16时10分,台州临海市在集中隔离点发现1例新冠肺炎初筛阳性,经复核阳性,诊断为无症状感染者。详情↓↓
6月14日16时10分,临海市在集中隔离点发现1例新冠肺炎初筛阳性,经复核阳性,诊断为无症状感染者。
台州、临海两级立即启动应急响应机制。该无症状感染者已闭环转运至定点医院进行规范诊疗,并迅速开展流调溯源、隔离管控、核酸检测等工作。
金某某,男,20岁,6月11日13时38分乘坐G187动车12车厢12D号从省外出发到台州西站(6月11日21时43分到站)。到站后独自1人乘坐出租车从台州西站返回到临海东塍镇隔溪村家中。
该无症状感染者系黄岩阳性感染者徐某的密切接触者(为省外同吃同住同工人员),6月12日被闭环转运至隔离点落实集中隔离医学观察。6月11日、12日、13日核酸检测结果均为阴性。
请与该无症状感染者有行程轨迹交集的人员第一时间主动向单位、村(社区)或住宿宾馆报告,并配合做好流调及相关健康管理措施。

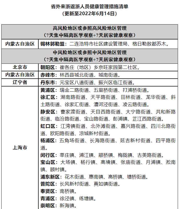
6月14日,浙江省防控办发布最新省外来浙返浙人员健康管理措施。
根据省疫情防控〔2022〕5号文件及省疫情防控办〔2022〕82号文件精神,结合全国中高风险地区划分及最新疫情形势,经专家综合研判,现对省外来浙返浙人员健康管理措施公布如下。




国家卫健委通报:6月14日0—24时,31个省(自治区、直辖市)和新疆生产建设兵团报告新增确诊病例77例。其中境外输入病例23例(上海5例,福建5例,广东5例,浙江2例,四川2例,天津1例,江苏1例,湖南1例,陕西1例),含4例由无症状感染者转为确诊病例(浙江2例,湖南1例,陕西1例);本土病例54例(北京25例,内蒙古14例,上海13例,辽宁2例),含9例由无症状感染者转为确诊病例(内蒙古8例,上海1例)。无新增死亡病例。新增疑似病例1例,为境外输入病例(在上海)。
来源:浙工之家
编辑:刘文英
-
作家茱萸优秀作品集俞慧芳,女,医务工作者。一个让庸常生活逸出美妙书香的女人。旅游、阅读和写作,挤占了她的节假日的十二时辰。在她看来,诗与远方就在旅游、阅读和日常写作之中。“好书有约”是她生命中的葵花。 -
邬迪剑:提升正能量 提高免疫力邬迪剑,国家心理咨询师、家庭治疗师、中国国际NLP中心NLP专业教练、“爱之正见——情绪觉察整合工作坊”创始人。 邬迪剑导师在心理学领域学习、践行、教学二十余年,师从于香港家庭治疗师姚瑶女士,具有多种心理治疗法学习背景:曾先后跟随德国心理学大师伯特·海灵格Bert Helinger、德国家庭系统治疗师BertoldUlsamer、美国NLP大学Judith DeLozier导师,美国催眠导师 Nick Le Force、加拿大完形治疗Tucker Feller导师、世界催眠大师Stephen Gilli -
红十字会”人间有爱“专题节目 -
红十字会”人间有爱“专题节目 -
全科医生胡冰霜的医学手记6月22日下午,复旦大学医学博士后、四川大学心理学教授、华西医院精神科医生胡冰霜携新书《与病对话——全科医生手记》来杭,做主题为“从史怀哲到艺术治疗”的新书分享会。分享会后,满怀仁心的资深医者胡冰霜和我们分享了她的生死观。 -
心灵花园《心灵花园》是由杭州市上城区红十字会、浙江省心理咨询与心理治疗行业协会和华语之声联合推出的一档关注当代人心理健康和情感需求的专题访谈节目,每期选取不同的热点话题,普及心理健康知识 -
言值在线 -
生活放大镜《生活放大镜》 给耳朵一场有料的旅行 -
从家族企业到全球布局,跨域“不可能”--王自亮《吉利传》分享会 -
4.15全民国家安全教育日