浙江新增无症状感染者6例;最新通知:这些人员可赋黄码或红码
@AI主播:小华
为深入贯彻落实“外防输入、内防反弹”总策略和“动态清零”总方针,高效统筹疫情防控和经济社会发展,进一步做好重点人员健康管理和全流程闭环管控,牢牢守住不发生中高风险地区来浙返浙人员脱管漏管的底线,经浙江省新型冠状病毒肺炎疫情防控工作领导小组同意,现就有关要求通知如下:

一、规范健康管理具体举措
(一)集中隔离医学观察。
集中隔离医学观察人员“健康码”赋红码,单人单间居住在指定的集中隔离医学观察场所,尽可能避免与他人直接接触。在接收和解除隔离需要转运等情况下,应规范落实个人防护措施,保持人员间1米以上距离。严格避免交叉感染情况发生。
14岁以下儿童、孕产妇、患有严重基础性疾病、半自理及无自理能力等不适宜单独居住者,经集中隔离场所工作人员评估后,可按照《集中隔离医学观察特定人员管理指导意见》(省疫情防控办〔2020〕72号)执行;有特殊情况的,由集中隔离医学观察人员(或其法定监护人)申请并经属地疫情防控部门同意后,可实施居家隔离医学观察。
(二)居家隔离医学观察。居家隔离医学观察人员“健康码”赋红码,隔离期间须做到足不出户,拒绝一切探访。在收取物品、放垃圾、核酸采样等开门环节应规范落实个人防护措施,并于开门前后做好手部卫生。同住人员“健康码”赋红码,管控举措及核酸检测频次等同居家隔离医学观察人员;在照顾隔离人员时,应规范佩戴口罩,尽量减少接触,采用分餐制,避免共用餐具、毛巾、浴巾、床单等物品。隔离人员应使用专用餐饮具,有条件的使用专用卫生间。
(三)居家健康观察。居家健康观察人员“健康码”赋黄码,单人单间居住,使用独立卫生间。非就医等必要情况不离家外出;确需离家外出的,须经负责其管控的村(社区)或单位批准,在做好个人防护前提下“点对点”前往,不得乘坐公共交通工具。其间核酸采样原则上须由社区安排上门进行。建议居家健康观察人员单独居住;如家人需同住的,同住人员“健康码”赋黄码,管控举措及核酸检测频次等同居家健康观察人员。同住人员须与居家健康观察人员在家里相对独立居住,避免接触,不得共用餐具、毛巾、浴巾、床单等物品。需居家健康观察的人员不具备居家健康观察条件的,可在属地政府指定的酒店进行居家健康观察。
(四)日常健康监测。日常健康监测人员“健康码”赋绿码,但要求其控制活动范围,不乘坐公共交通工具,不参加会议、会展、旅游、聚餐等聚集性活动,不进入学校、托育机构、养老院、福利院等特定机构,不进入影剧院、歌舞厅、棋牌室、酒吧、网吧、公共浴室等室内密闭场所,不开展线下教学、培训等活动。各设区市可通过在“场所码”展示界面进行标示,限制日常健康监测人员进入上述公共场所。日常健康监测期间,人员外出时须全程规范佩戴口罩,切实保持安全社交距离,原则上在结束日常健康监测前不离开所在设区市。
二、优化入境人员健康管理
对入境人员实行“7+7”健康管理措施:即先实施7天集中隔离医学观察,第1、2、3、5、7天各进行1次核酸检测,其中第7天为“双采双检”;对上述核酸检测阴性者,继续实施7天居家健康观察,第2、4、7天各进行1次核酸检测,结果为阴性的结束健康管理措施。
我省口岸入境且目的地为省内的人员,结束集中隔离医学观察后,由目的地设区市政府统筹负责,闭环转运至目的地实施居家健康观察。目前尚在集中隔离医学观察期且超过7天的入境人员,进行1次“双采双检”后可转入居家健康观察,超出的天数可折抵后续居家健康观察天数。
我省口岸入境且目的地为省外的入境人员,结束集中隔离医学观察后,承诺7天内不再返回浙江的,由省外目的地疫情防控部门确认并落实专人专车“点对点”接回。离开集中隔离医学观察场所时“健康码”赋黄码,7天后自动转为绿码。不满足上述“点对点”接回等条件的,应继续在浙落实7天居家健康观察;其中不具备居家健康观察条件的,可在属地政府指定的酒店进行居家健康观察。居家健康观察期满后,结束健康管理措施,“健康码”赋绿码,可乘坐公共交通工具离浙。
省外口岸入境且目的地为我省的人员,在第一入境地实施健康管理措施满14天的,入浙后无需管控;未满14天的,入浙后按照现行闭环转运要求转运至目的地,补齐“7+7”健康管理措施。上海口岸入境且目的地为我省的人员,在上海集中隔离3天后,转运至嘉兴继续集中隔离4天,期满后由目的地设区市政府统筹负责,闭环转运至省内目的地实施7天居家健康观察。
三、优化国内重点人员健康管理
(一)对国内疫情中高风险地区人员,实施“7+7”健康管理措施。
国内疫情中高风险地区人员应暂缓来浙返浙,待所在地区风险等级降至低风险后安排出行。已来浙返浙的,实施“7+7”健康管理措施。
如省外出现社会面阳性感染者,但尚未划定中高风险地区的,可经专家研判后,对该阳性感染者的居住地、活动地、工作地等参照中高风险地区进行管理。如省外对中高风险地区的划分单位小于乡镇(街道)的,可将上述中高风险地区所在乡镇(街道)来浙返浙人员视作中高风险地区来浙返浙人员。
(二)对全域封闭管理或静态管理地区人员、同时空伴随人员,参照实施“7+7”健康管理措施。
对出现疫情社区传播地区、当地政府宣布实施全域封闭管理或静态管理地区的来浙返浙人员,可参照实施“7+7”健康管理措施。当地政府取消全域封闭管理或静态管理后,对原管控范围内非中高风险地区所在的县(市、区)或直辖市街道(乡镇)来浙返浙人员,不再实施相应的健康管理措施。
对与阳性感染者在同时间段、同一空间出现的人员,在尚未明确为密切接触者时,经综合评估,可参照实施“7+7”健康管理措施。
(三)对国内疫情中高风险地区所在县(市、区)或直辖市街道(乡镇)的其他人员、临时交通管制地区人员,实施“3+4”健康管理措施。国内疫情中高风险地区所在县(市、区)或直辖市街道(乡镇)的其他人员非必要不来浙返浙,待所在地区风险等级降至低风险后安排出行。已来浙返浙的,实施“3+4”健康管理措施:即先实施3天居家健康观察,第1、3天各进行1次核酸检测;对上述核酸检测阴性者,纳入4天日常健康监测,第2、4天各进行1次核酸检测,结果为阴性的结束健康管理措施。
(四)对须持核酸检测报告离开所在地区、全域核酸检测地区、途经有涉疫风险交通枢纽的来浙返浙人员,实施7天日常健康监测。
对国内疫情中高风险地区所在设区市或直辖市下辖区,且要求旅客须持核酸检测阴性证明方可离开的其他来浙返浙人员,实施7天日常健康监测:第1、3、5、7天各进行1次核酸检测,结果为阴性的结束健康管理措施。
对尚未划定中高风险地区,但已有阳性感染者且实施全域核酸检测的重点地区,可对其划定的核酸检测范围内的来浙返浙人员,参照实施上述健康管理措施。如后续划定中高风险地区的,按照中高风险地区来浙返浙人员变更健康管理措施。
对机场、火车站、客运站、水运码头等交通枢纽内已出现工作人员或服务人员感染阳性者,但尚未划定为中高风险地区的,经综合评估,可对始发或途经上述交通枢纽的来浙返浙人员,参照实施上述健康管理措施。如后续划定为中高风险地区的,按照中高风险地区来浙返浙人员变更健康管理措施。
(五)对省内疫情发生地人员分类实施健康管理措施。
对省内中高风险地区或已出现社会面阳性感染者但尚未划定中高风险地区的,按照当地公布的中高风险地区或封控区、管控区、防范区范围对溢出人员分类实施健康管理措施。其中:对省内中高风险地区、封控区溢出人员实施“7+7”健康管理措施;对省内管控区溢出人员实施“3+4”健康管理措施;对省内防范区溢出人员实施7天日常健康监测。疫情所在设区市,如发现上述溢出至本设区市其他县(市、区)的人员数量较多、集中隔离场所等资源无法满足时,经省疫情防控办同意,可临时变更对上述人员的健康管理措施。
(六)其他临时健康管理措施。出现疫情严重态势的地区或场所,经省卫生健康委组织综合评估、省疫情防控办同意,可对有涉疫相关地区旅居史、接触史人员提级管理或临时采取其他健康管理措施。
四、明确健康管理相关要求
(一)健康管理措施人群的追溯。对应实施健康管理措施的管控人群,其健康管理措施的追溯日期依据该地区发布的相关公告确定;相关公告不明确的,一般按公告确定的阳性感染者发现之日往前追溯7天,具体由省疾病预防控制中心研判后确定。
(二)健康管理措施的起止。健康管理措施应从重点人员离开中高风险地区或其他涉疫地区之日起计算。中高风险地区降为低风险地区时,尚处于健康管理状态的人员,待其所处阶段的健康管理措施结束时,核酸检测为阴性的可解除全程健康管理措施;中高风险地区降为低风险地区之后的来浙返浙人员,不再纳入健康管理。
五、完善“健康码”赋码规则
(一)对高风险状态人员赋红码。
对确诊病例、疑似病例、无症状感染者,正在实施集中隔离医学观察或居家隔离医学观察的人员(包括密切接触者、入境人员、来自国内中高风险地区人员等),不明原因发热病人,其他须纳入红码管理的人员“健康码”赋红码。
确诊病人、疑似病人、无症状感染者,应在定点医疗机构、方舱医院、集中隔离医学观察场所医治或隔离观察;对其他红码人员,原则上实施集中隔离医学观察;红码人员出行,应“点对点”运送,并全程严格封闭管理。
(二)对中风险状态人员赋黄码。
对自述有发热、气促、呼吸道症状的人员,正在实施居家健康观察的人员,其他须纳入黄码管理的人员“健康码”赋黄码。
黄码人员须单人单间居住,使用独立卫生间,非就医等必要情况不离家外出;确需离家外出的,须经所在村(社区)或单位批准,在做好个人防护前提下“点对点”前往,不得乘坐公共交通工具。
省内各地在落实重点行业人员核酸监测要求时,对未按时进行核酸检测的人员,可临时“健康码”赋黄码督促其及时进行核酸检测,采样后应自动转为绿码。
(三)对低风险状态人员赋绿码。对赋红码、黄码以外的人员“健康码”赋绿码。除实施日常健康监测人员须控制活动范围外,绿码人员一般不限制出行或活动。
(四)涉疫地区人员可赋红码或黄码。涉疫地区人员,由省疫情防控办依据国家新冠肺炎疫情分区分级要求,经综合研判后,动态调整范围。出现疫情严重态势的地区或场所,经省卫生健康委综合评估、省疫情防控办同意,可对有涉疫相关地区旅居史、接触史人员纳入红码或黄码管理。
六、推进“健康码”精准应用
(一)对可能赋红码或黄码的重点人员按所涉最高风险初始赋码。对经研判可能会“健康码”赋红码或黄码进行管控的重点人员(如需实施集中隔离医学观察或居家健康观察的人员),省大数据局在对人员初始赋码时,可按其可能所涉及的最高风险赋码;待社区工作人员追踪到并作相应行踪登记判断后,根据实际情况,有需要的再变更“健康码”赋码。
(二)对可能赋绿码的重点人员可按黄码初始赋码。对经研判可能会“健康码”赋绿码的重点人员(如实施日常健康监测的人员),为充分发挥“健康码”对重点人员的发现作用并暂时限制其自由流动,省大数据局初始赋码可先赋黄码;待其落实核酸检测等相应措施后,按其应处的健康管理阶段由社区管理人员变更或维持“健康码”赋码。
七、强化区域协查和社区管控
(一)加强区域协查管控。各地应充分发挥“大数据+网格化”作用,推动区域协查管控专班成员单位加强协作,及时处理、研判、推送相关涉疫重点人员数据,并通过上下联动形成风险人群数据比对、排查、处置、反馈工作闭环,落实重点人员管控。
(二)加强社区网格化排查。充分发挥基层摸排对重点人员的主动发现作用。完善党员、干部带头分片包干登记排查制度,加大村(社区)网格化摸排力度,全面掌握常住人员情况,确保不漏一户、不落一人。摸排时应详细询问村(社区)居民及其亲属近期是否有国内中高风险地区旅居史和境外旅居史,是否进行疫苗全程接种。加强村(社区)出租屋及外来务工人员、流动人口登记管理,做好7天内旅居史询问核查。
(三)强化个人主动申报。通过多种形式的宣传,强化来浙返浙人员主动申报意识。有国内中高风险地区所在设区市旅居史或境外旅居史的人员,来浙返浙后应第一时间主动向所在村(社区)或单位报备,配合做好信息登记,立即开展核酸检测,并根据核酸检测结果和流行病学调查情况进行相应处置。
(四)严格落实违规惩戒。
对不主动申报、在申报过程中隐瞒行程、不履行相应健康管理等防控规定的人员,可能造成疫情传播的,纳入个人信用记录;造成严重后果的,依法依规严肃追究责任。
刻意隐瞒病情、瞒报行程信息(尤其是中高风险地区及发生疫情的地区旅居史)、隐瞒与确诊病例或者疑似病例有密切接触史的,根据《中华人民共和国治安管理处罚法》第五十条的规定依法处罚;引起新冠病毒传播或者有严重传播危险,涉嫌妨害传染病防治罪的,根据《中华人民共和国刑法》第三百三十条的规定依法追究刑事责任。
新冠病毒阳性感染者隐瞒病情、瞒报行程信息,进入公共场所或者乘坐公共交通工具,造成新冠病毒传播的,涉嫌以危险方法危害公共安全罪、过失以危险方法危害公共安全罪,根据《中华人民共和国刑法》第一百一十四条、第一百一十五条的规定依法追究刑事责任。
八、其他
本通知自颁布之日起执行。各设区市可根据本通知精神,因地因时制宜,细化实化优化相关疫情防控具体措施,切实做好新旧健康管理措施的过渡衔接,加强相关工作要求的宣传引导,同时坚持科学应对精准施策,坚决防止简单化和不顾实际“一刀切”、防止层层加码和过度防疫。
浙江省新型冠状病毒肺炎疫情防控工作领导小组办公室(代章)
2022年6月18日

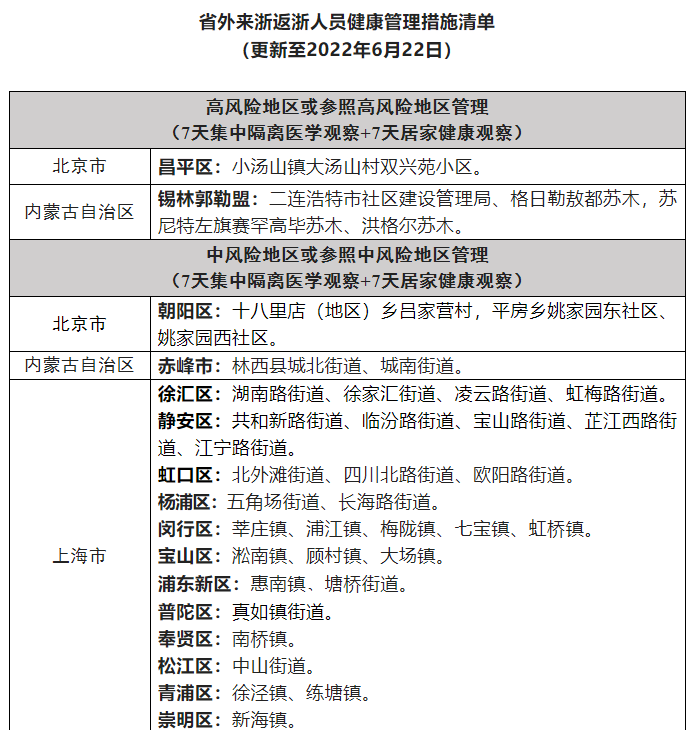
6月22日,浙江省防控办发布最新省外来浙返浙人员健康管理措施。



11个市无新增确诊病例。
当日无新增治愈出院病例,现有确诊病例17例。
11个市报告新增无症状感染者6例。其中境外输入6例(加拿大输入1例,墨西哥输入1例,荷兰输入1例,英国输入1例,德国输入1例,韩国输入1例);无本土无症状感染者。
当日解除医学观察的无症状感染者14例,尚在医学观察的无症状感染者132例。
截至22日24时,全省累计报告确诊病例3150例。其中境外输入病例610例,本土病例2540例。

国家卫健委通报:6月22日0—24时,31个省(自治区、直辖市)和新疆生产建设兵团报告新增确诊病例48例。其中境外输入病例35例(广东12例,上海9例,福建6例,重庆4例,陕西2例,北京1例,四川1例),含4例由无症状感染者转为确诊病例(均在广东);本土病例13例(上海9例,北京3例,内蒙古1例)。无新增死亡病例。无新增疑似病例。
31个省(自治区、直辖市)和新疆生产建设兵团报告新增无症状感染者87例,其中境外输入69例,本土18例(吉林7例,辽宁5例,广东3例,广西3例)。
来源:浙工之家
编辑:刘文英
-
浙江六律律师事务所主任:周建平——分析国内外有关性侵的法律法规和热点案例、学会如何维权今年是第十一个“国际女童日”。“国际女童日”的诞生意在给世界各地女童提供特别的关注与保护,是以确认女童的权利及世界各地的女童面临的独特挑战为基础,希望以此来提高全世界对于女童面临的不平等待遇的认识,进一步提升女童在教育、医疗、营养、法律和安全方面的待遇。 今天,在我们的目光无法企及的地方,依旧有许多女童遭受这不平等带来的伤害。关注女童,关心女童成长,倾听女童声音,重视女童教育已是女童关怀的重要工作。今年,省委省政府将“浙有善育”纳入我省高质量发展建设共同富裕示范区十大标志性成果,举全省之力解决群众婚嫁、生育、养育、教育等方面的后顾之忧。 -
腊八节知多少 -
KK直播—《钱塘阅读》“养心莫若寡欲,至乐无如读书”,栏目将通过作家访谈,兼顾最新图书动态信息,美文片段阅读等形式,打开写书人、读书人内心萦绕不断的文化情结,解读文字传递的生命讯息,寄托对庸常生活的热忱关注、阐发对宏观世界的文化思考。同时节目除了书籍推荐外,也将增加展览预告等内容,扩展听众阅读圈。 -
穿越回南宋的N个理由 -
医脉传承 -
2020年华语之声主持天团祝您新年快乐!2020年,华语之声的主持人们为您送来新春的祝福,祝福您鼠年大吉!新春快乐! -
全科医生胡冰霜的医学手记6月22日下午,复旦大学医学博士后、四川大学心理学教授、华西医院精神科医生胡冰霜携新书《与病对话——全科医生手记》来杭,做主题为“从史怀哲到艺术治疗”的新书分享会。分享会后,满怀仁心的资深医者胡冰霜和我们分享了她的生死观。 -
健康研究所 -
红十字会”人间有爱“专题节目 -
健康有道特别节目—-揭秘中国式亲子关系